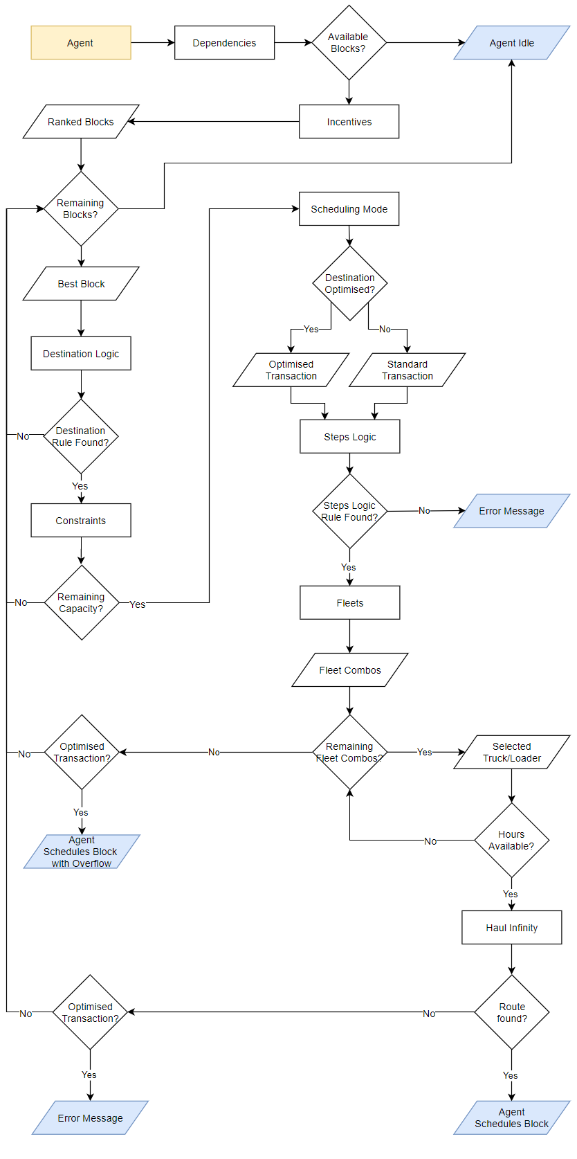
Schedule Logic Flow Chart

This flow chart is provided for users interested in understanding the detailed interaction between Agents, Dependencies, Incentives, Constraints, Scheduling Modes, Destination Logic, Steps Logic, Fleets, Loaders, Calendar inputs and Haul Infinity parameters.


Schedule Logic Flow Chart