Schedule Calendar: Drills

Enter the total number of drills and time usage by period.


Enter the total number of drills and time usage by periods in Schedule > Calendar tab

*Penetration Rates can be made variable by pit and bench in the Site Specific Extension if required.

Beneath each drill, enter the weightings to control which blocks it chooses to mine on the bench:

  • Finish Block: incentive to finish drilling the current block.

  • Follow Dependency Sequence: incentive to drill blocks that are available to the digger.

  • Proximity Weight: incentive to reduce tramming to next block.

  • Prefer Higher Benches: incentive to drill higher elevations.

  • Prefer Lower Benches: incentive to drill lower elevations.

  • <User Defined> Priority Incentives: follow the user's manual sequence.

Priority Incentives are defined in Setup > Incentives. The manual sequence is entered in Schedule > Animation > Priority Incentives.

Constraints

Enter the values by period in each constraint.

  • Constrain stocks blasted in the period with a Standard Constraint on drill volume.

  • Constrain number of each drill type by pit or bench with an Agent Assignment Constraint.

  • Constrain drill quantities by pit or bench with a DrillSource Constraint.


Constraints fields in the Calendar tab

Priority Sequencing

Go to the Animation tab and find the Priority Incentives panel in the top left corner. At the beginning of the schedule, edit the priority incentive for each pit and pre-assign the drill sequence for the entire pit. This way, whenever you assign a drill to this pit in Calendar > Constraints > Drill Assignments, it will pick up the sequence where the last drill left off.


Priority Incentives in the Animation tab

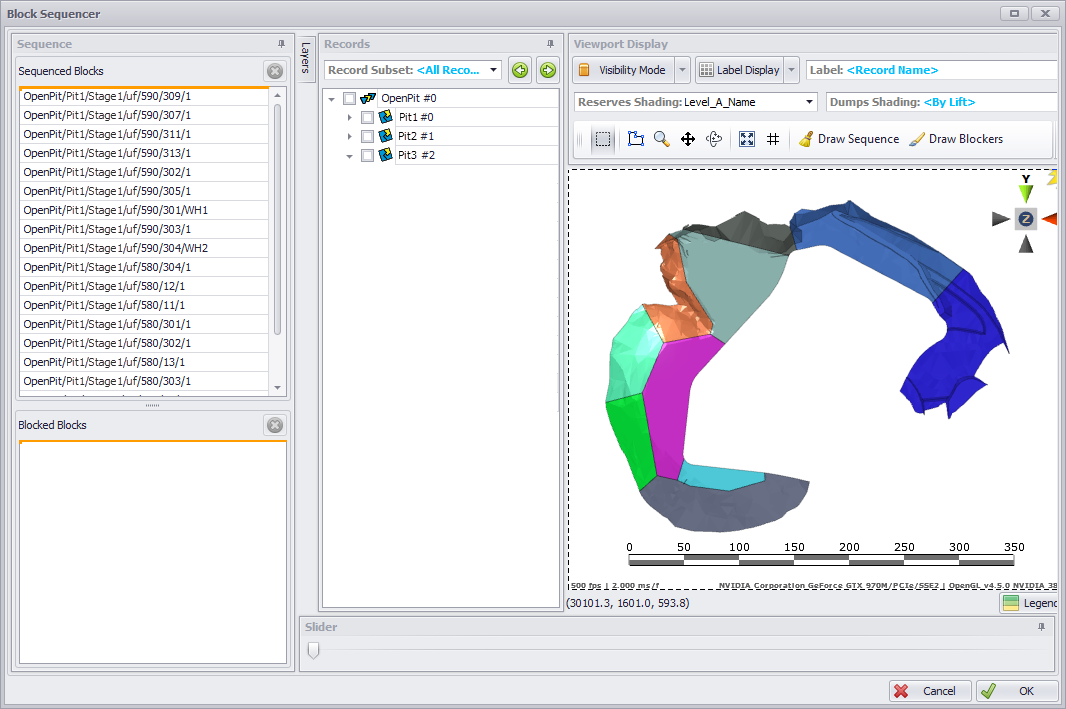
To enter priority sequences:

  • Use the slider below the viewport to view the nominated sequence.

  • Blocks can be inserted in the sequence by moving the slider to the insertion point and adding blocks with the Draw Sequence tool.

  • Blocks can be removed from the sequence by selecting them in the list and pressing the red cross icon.

To ban blocks from drilling or mining:

  • Click the Draw Blockers tool and select blocks to ban from the all activities.

  • Blocks can be unbanned by selecting them in the list and pressing the red cross icon.


Block Sequencer overview

Note that each Priority Incentive may have more than one Priority Sequence listed under it. Each Priority Sequence persists from its starting time until the starting time of the next Priority Sequence, at which point the first sequence is completely flushed.

For example, if you ban blocks at Time X, then add a new priority sequence at Time Y with no banned blocks, then those blocks will be considered unbanned and available for drilling/mining.

Drill Scheduling