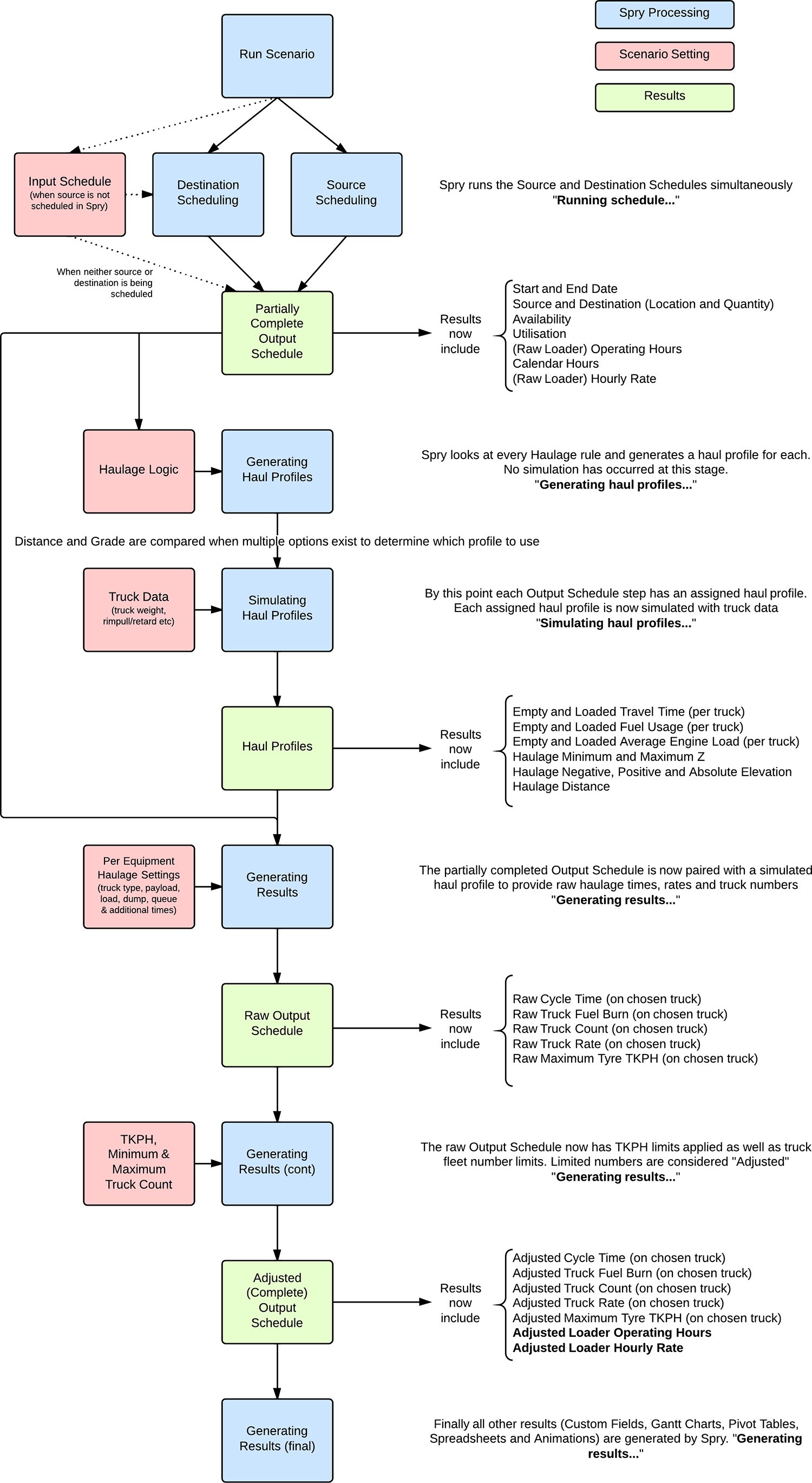
Haulage Results

The following diagrams are designed to assist in understanding how Haulage results are generated.

Practical

Additional Results for Output Schedule

For each Schedule Step that gets a Haul Profile (Haul Profile = True) the following results are generated:

  • Various Cycle Times (Empty & Loaded)
  • Raw Results (Cycle Time, Truck Rate, Truck Hours, Truck Count ++)
  • Adjusted Results (Cycle Time, Truck Rate, Truck Hours, Truck Count ++)

Expressions also get access to the HaulageProfileSegmentsSum() Function as well as following Variables (contextually available for different Expressions):

  • HasHaulProfile (Bool)
  • Truck+ Variables (e.g TruckPayload)
  • Haulage+ Variables (e.g HaulageAverageGrade)
  • Raw+ Variables (e.g RawCycleTime)
  • Adjusted+ Variables (e.g AdjustedTruckHourlyRate)

Haul Profiles:Schedule Steps and Simulation Speeds

The Haul Profiles window default takes you to the Schedule Steps tab. Each Haul Profile will have one to many associated Schedule Steps. The Simulation Speed and Simultation Max Speed buttons put an overlay on the Preview window that shows the impact of speed limits.

 

Haul Profiles: Points & Segments

Each point that makes up a Haul Profile is listed in detail in the Points & Segments tab.

Haul Profiles: Trucks

Every Truck, whether or not it is associated with the particular Schedule Step, has the simulated Empty and Loaded Travel Times and associated graphs.

Haul Profiles: Export

All of the various Haul Profile details can be exported from the contextual Import/Export menu at the top of the screen.

Current Rule: Right-Click

The right-click menu from within the Current Rule tab can highlight which Haulage Rules were chosen in the previous simulation run.

Current Rule Tab vs Schedule Tab

Current Rule shows the Preview of the currently selected logic. The Schedule tab will show the actual Haul Profile that was simulated in the previous run.

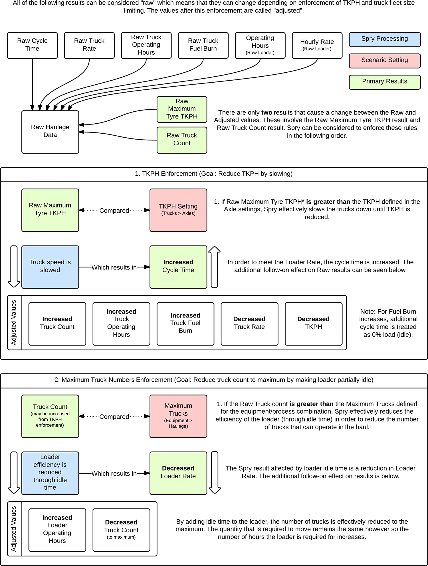
Key Formula Calculations

Raw Cycle Time =(Loaded Travel Time + Empty Travel Time + Loading Time + Dumping Time 
	+ Queueing Time + Additional Time)/Efficiency Factor
Truck Rate = Payload * (60 / Raw Cycle Time)
Truck Hours = Quantity / Truck Rate
Truck Count = Loader Rate / Truck Rate or Truck Hours / Loader Hours